Voice-Enabled AI Coach for Jobcase

Setting the stage
Jobcase is the go-to platform for everyday workers, helping them find jobs, build standout profiles, and connect with a supportive community. Our AI Coach was designed to extend that mission—guiding members with personalized advice on resumes, job searches, and interview prep.
But through surveys and interviews, we heard a consistent pain point: many members were trying to fit career tasks into already packed routines. They were commuting, cooking dinner, caring for kids. Typing on a phone wasn’t realistic. That sparked the central question:
How might we design a voice-enabled coach that fits seamlessly into busy lives, allowing members to engage hands-free while multitasking?

Hypothesis
We believed that voice interaction could make the coach faster, more natural, and more engaging. Speaking instead of typing would save time, lower friction, and increase use. Longer term, this capability could expand into real-time sentiment analysis, stress detection, and eventually expressive, animated AI coaches.
Design Goals
To focus our effort, we defined three goals:
- Intuitive UX – a voice interface that’s easy to navigate and powered by natural language processing.
- Best practices – benchmark against Jobcase’s web voice MVP and learn from other products.
- Adoption – make the feature visible and approachable with onboarding tutorials and prompts.
The people we set out to design for

Exploring the Space
We began with competitive research across ChatGPT, Copilot, Snapchat, Perplexity, and Replika. Each approached voice differently—some leaned on microphones, others on phones or waveforms—but none offered a universal standard. That gave us confidence Jobcase could define a clearer, more intuitive pattern.
We also ran user tests on the mobile web voice MVP. Members encountered confusing icons, laggy responses, auto-sending they didn’t expect, and inaccurate recognition for accented speech. And yet, despite the flaws, they valued the idea of a voice-enabled coach. It confirmed we were on the right track.

User research insights
Through exploratory surveys, interviews, and usability testing, we identified three key insights:
- Members want hands-free interactions—typing feels too slow for multitasking.
- Many don’t know what to ask beyond “find me a job,” underscoring the need for guidance and prompts.
- There’s strong demand for personalized, proactive coaching—resume tips, job matching, and interview prep.
Exploratory concepts
Concept 1: An animated half-cartoon, half-human coach (“Jaycee”), offering a conversational, face-to-face style interaction.

Concept 2: A real-time transcription and translation system, visualized as an animated blob, signaling listening, thinking, and speaking states.

Below was the Proposed Strategic Hybrid Approach for Enhanced User Experience and MVP Direction
Both had merit, but technical constraints made full animation premature. We chose a hybrid approach—pairing a static coach with clear microanimations: flat lines for listening, pulsing circles for thinking, and waveforms for speaking. This balanced feasibility with clarity, while keeping the door open for richer, future capabilities.

Proposed User Experience Through AI Micro animations

Further User Testing to Find Right Icons for AI Voice Chat with User Testing
We ran an unmoderated icon study with 24 participants, showing headset, phone, and sound-wave icons. The outcome was decisive: 19 of 24 preferred sound waves. Users associated phones with calling humans, not talking to AI. Sound waves felt modern, accurate, and intuitive. This small decision had big implications for clarity and adoption.

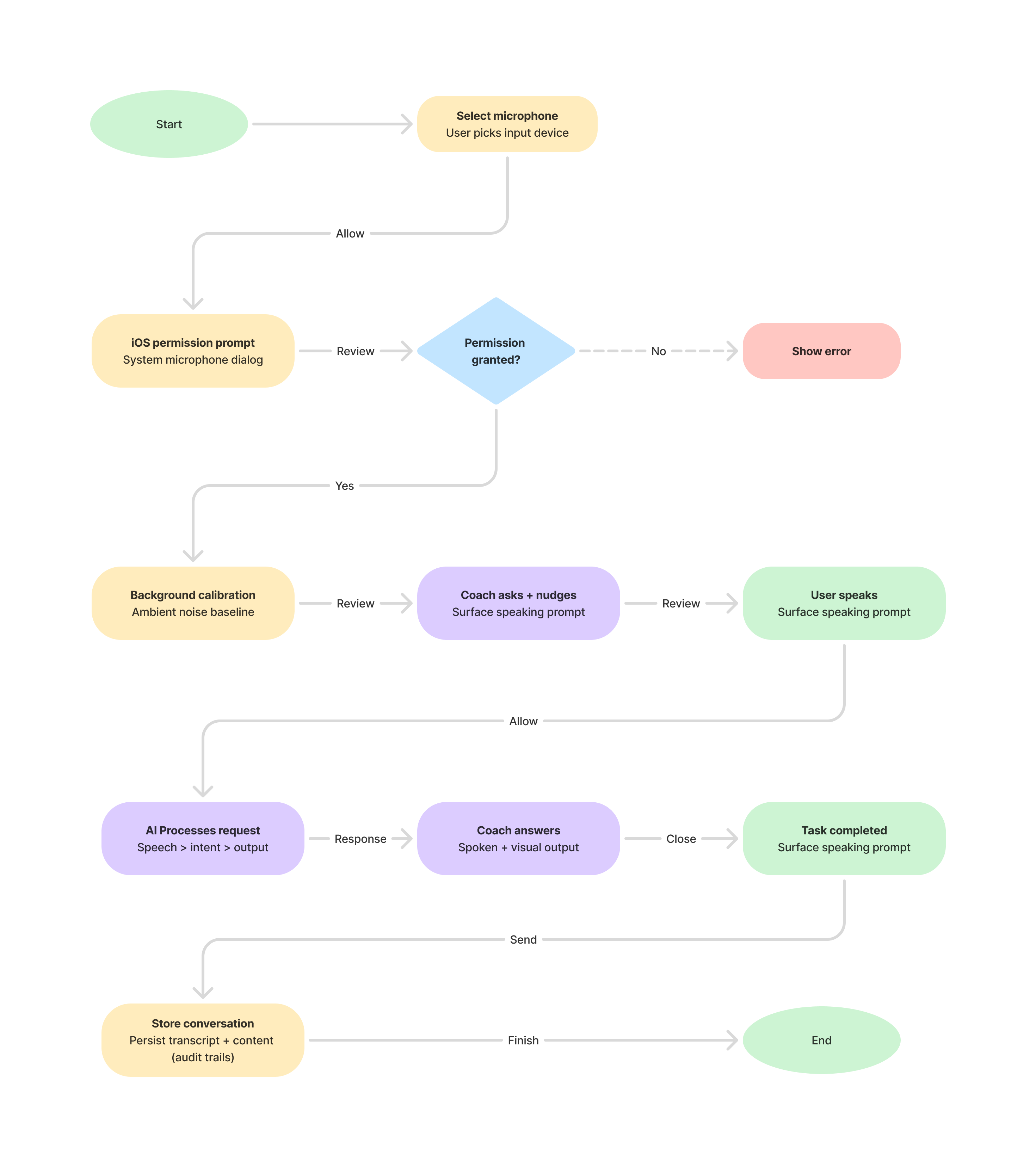
Refining the Flow
Through multiple rounds of user testing, beta releases, and internal reviews, we refined the flow:
- Guided onboarding with permission prompts and “try saying…” examples.
- Edit-before-send as the default, giving users control and building trust.
- Seamless switching between voice and text.
- Persistent chat history for continuity.

Though our original vision included a coach that spoke in real time, the technology isn’t there yet. For now, the hybrid model delivers value while laying the foundation for future advancements.

Outcomes
Research and testing confirmed that voice interaction solves a real pain point for our members. We established design standards—iconography, microanimations, edit-before-send—that are now being applied across other Jobcase products.
Early beta feedback shows members see the coach as easier, faster, and better suited for their lives. And by creating a unified voice modality framework, we’ve reduced redundant engineering and aligned multiple teams on a consistent approach.
While still in development, the hybrid MVP has positioned the coach to evolve into a cornerstone Jobcase experience, with a clear path toward real-time voice, tonal intelligence, and animated presence.
Conclusion
The voice-enabled AI Coach demonstrates how Jobcase can meet members where they are: on the go, multitasking, and still determined to move their careers forward. By creating standards, refining flows, and validating with users, we’ve laid a strong foundation for future innovation.
Looking ahead, we’re exploring integrations with Varsa 1 and Hume.ai to bring real-time speech and adaptive tone, moving beyond static imagery to dynamic, empathetic conversations. The vision: an AI coach that feels not just useful, but human in its responsiveness.

This project was a deeply collaborative effort.
This project was a cross-functional collaboration shaped by both strategic vision and day-to-day execution:Together, we built not just a feature, but a scalable framework for voice interaction across Jobcase’s ecosystem.
- CEO – Set the vision for Jobcase’s AI strategy, championing voice as a cornerstone of member engagement.
- Me – Design Lead & Researcher – Directed the design process, conducted user research, led prototyping and testing, and defined patterns for voice interaction.
- Brand Designer – Created the visual identity and microanimations that brought the coach to life.
- Senior Director of Product – Aligned business strategy, scoped the MVP, and defined success metrics.
- VP of Engineering – Guided technical implementation, ensured feasibility, and drove adoption of standardized voice patterns across the platform.
More case studies
Other important case studies



